u盘启动设置_详细教您怎么设置U盘为第一启动项
- 分类:u盘教程 发布时间: 2017年11月22日 12:02:40
U盘重装系统是现在非常受欢迎的装机方法,用U盘进入PE系统需要设置U盘启动,大多数用户不知道怎么设置U盘启动,小编现在给大家介绍设置U盘启动的方法。
有些用户在群里问小编怎么将U盘设置为第一启动项,现在的电脑型号有很多,不同的电脑设置U盘启动的方法都有所不同,小编给大家介绍一下常见的U盘启动设置方法。
1、快捷键快速U盘启动:
重启电脑在开机是不停按快捷键,在出现的菜单选U盘启动。有些电脑开机的时候在电脑屏幕下方会显示哪个键可以用来设置启动选项,有些电脑不显示,那就需要进BIOS将BOOT MENU 功能开启。还有一些电脑是没有热键选择启动项功能的,对于这种电脑只能通过下面的第二种方法来设置了。
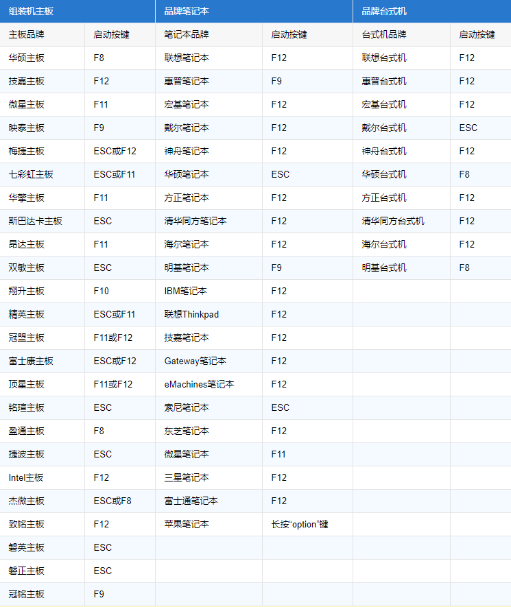
常见的牌子快捷键:

u盘启动设置电脑图解-1
2、进BIOS里面设置U盘启动:
| BIOS型号 | 进入CMOS SETUP的按键 | 屏幕是否提示 |
| AMI | Del键或Esc键 | 有 |
| AWARD | Del键或Ctrl键+ALt键+Esc键 | 有 |
| MR | Esc键或Ctrl键+ALt键+Esc键 | 无 |
| Quadtel | F2键 | 有 |
| COMPAQ | 屏幕右上角出现光标时按F10键 | 无 |
| AST | Ctrl键+ALt键+Esc键 | 无 |
| Phoenix | Ctrl键+ALt键+S键 | 无 |
| Hp | F2键 | 有 |
笔记本方面,除特殊的机型,一般是按照以下的方法:
Thinkpad/IBM(冷开机按F1,部分新型号可以在重新启动时启动按F1)
HP(启动和重新启动时按F2)
SONY(启动和重新启动时按F2)
Dell(启动和重新启动时按F2)
Acer(启动和重新启动时按F2)
Toshiba(冷开机时按ESC然后按F1)
Compaq(开机到右上角出现闪动光标时按F10,或者开机时按F10)
Fujitsu(启动和重新启动时按F2)
大多数国产和台湾品牌(启动和重新启动时按F2)台式机进入BIOS开机时候请多按del键,
就可以进入BIOS 这些东西和主板厂商有关的,一般都是主板决定的。
进入到BIOS后设置方法:
1、在BIOS里面找到boot选项将U盘设备移动到最上面(移动方式一般按Shift 加 +/- 键),如图设置好后按F10保存退出即可。
BIOS的样式有很多,大家翻译一下就可以手动设置了,BIOS中英文对照表:

设置U盘启动电脑图解-2

BIOS设置U盘启动电脑图解-3

设置U盘启动电脑图解-4

BIOS设置U盘启动电脑图解-5

U盘启动电脑图解-6

BIOS设置U盘启动电脑图解-7
以上就是设置U盘启动的方法,快捷键的方法是最简单的,进入BIOS里面设置对应BIOS中英文表找到设置项即可设置。
猜您喜欢
- 提示需要trustedinstaller提供的权限..2021/01/14
- 联想笔记本电脑重装系统用什么软件好..2021/03/02
- 安装产品密钥时出错0xc004e016怎么办..2021/02/20
- 无法定位程序输入点于动态链接库是什..2022/02/10
- ps怎么合并图层并保留原来的图层..2022/01/03
- u盘无法格式化怎么办的解决教程..2022/01/28
相关推荐
- 图文展示笔记本电脑网络适配器未连接.. 2021-04-12
- xp黑屏怎么解决 2021-02-22
- 分析笔记本显卡1650ti和2060对比.. 2020-12-05
- excel方格子插件怎么使用 2020-08-28
- 如何用照片做抖音视频 2020-08-14
- u盘插电脑没反应怎么办?详细教您解决.. 2017-11-15

