有小伙伴想要通过win10电脑升级win11系统的方法体验新系统,但是不知道为什么检测不到win11更新,不知道怎么获取win11更新。下面就教下大家win10电脑检测不到win11更新的解决方法。
工具/原料:
系统版本:windows10
品牌型号:笔记本/台式电脑
软件版本:小白一键重装系统 v2290
方法/步骤:
方法一:检测win10电脑是否符合要求
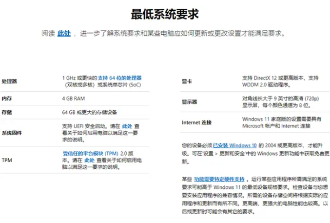
首先win10电脑是必须要满足以下的最低系统要求才能获得更新,如果想了解现用的电脑是否满足升级最低要求,可以下载并运行电脑健康状况检查应用检测。如果不符合要求的话,可以等以后硬件升级后再升级win11体验都可以。

方法二:运行疑难解答解决
1、按Win+I快捷键启动设置应用程序,选择更新和安全进入。

2、在左侧的选项卡中选择疑难解答,然后单击右侧的其他疑难解答。

3、单击Windows 更新。

4、单击运行疑难解答以诊断和修复阻止您的电脑接收 Windows 11 更新的问题。

5、然后等待疑难解答检测修复即可。

方法三:直接在线重装win11原版系统
如果以上的方法都不能解决的话,我们可以通过全新安装新系统的方法体验win11原版系统。具体的步骤如下:
1、在电脑上下载安装好小白一键重装系统工具并打开,选择需要安装的win11系统,点击安装此系统。(注意在安装前备份好c盘重要资料,关掉电脑上的杀毒软件避免被拦截)

2、软件自动下载系统镜像文件资料等,耐心等待几分钟即可。

3、部署完成后,选择重启电脑。

4、当进入到开机选项界面,选择第二项xiaobai-pe系统进入。

5、进入pe系统后,小白装机工具会自动打开并安装win11系统,无需操作。

6、提示安装完成后便重启电脑。

7、期间可能会多次自动重启电脑,等待进入到新的win11系统桌面就是安装成功啦。

注意事项:如需重装系统的话,需要在重装前先备份保存好电脑系统盘的重要资料。
总结:
方法一:检测win10电脑是否符合要求
查看win10电脑是否满足win11系统的最低硬件配置要求,如果不满足的话需要升级硬件;
方法二:运行疑难解答解决
按Win+I快捷键启动设置应用程序,选择更新和安全进入;
选择疑难解答,然后单击右侧的其他疑难解答进入;
选择windows更新,等待疑难解答检测修复即可;
方法三:直接在线重装win11原版系统
安装小白一键重装系统工具,打开选择在线重装栏目;
在线重装界面中就可以选择需要的win11系统安装;
等待软件自行下载镜像后重启进入pe系统;
在pe系统内软件自动安装,直到提示安装成功后重启电脑;
重启电脑后进入新的win11系统桌面即可正常使用。

